请描述下你对vue生命周期的理解?在created和mounted这两个生命周期中请求数据有什么区别呢?
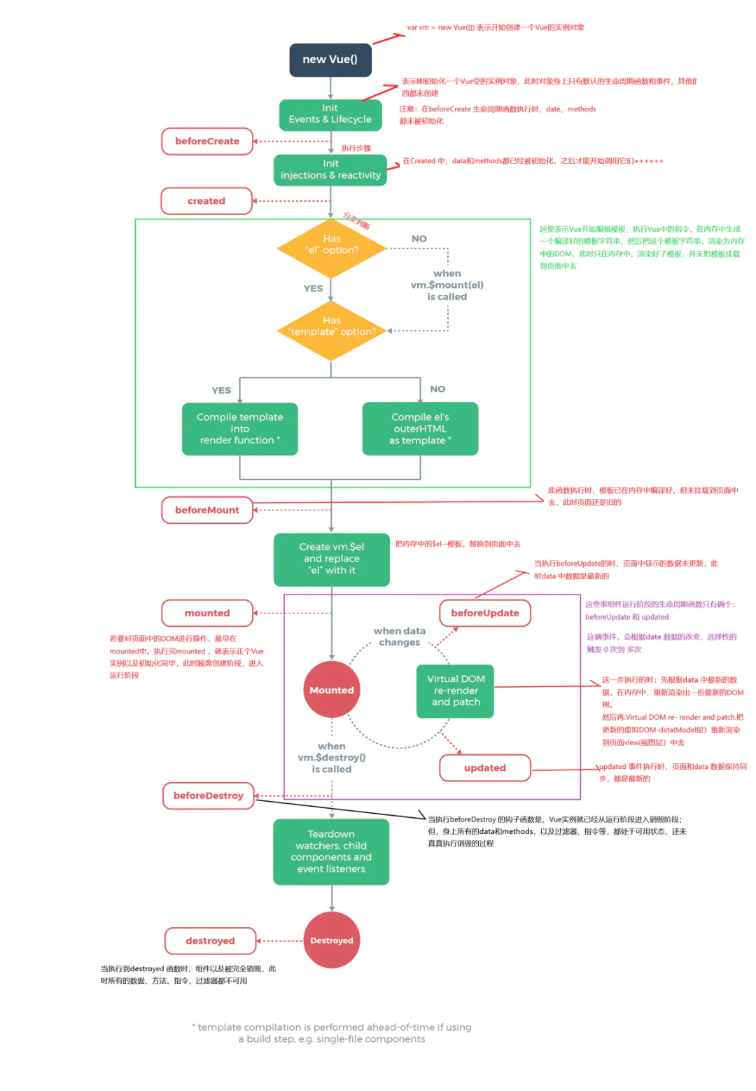
生命周期有哪些
| 生命周期 | 描述 |
|---|---|
| beforeCreate | 组件实例被创建之初 |
| created | 组件实例已经完全创建 |
| beforeMount | 组件挂载之前 |
| mounted | 组件挂载到实例上去之后 |
| beforeUpdate | 组件数据发生变化,更新之前 |
| updated | 组件数据更新之后 |
| beforeDestroy | 组件实例销毁之前 |
| destroyed | 组件实例销毁之后 |
| activated | keep-alive 缓存的组件激活时 |
| deactivated | keep-alive 缓存的组件停用时调用 |
| errorCaptured | 捕获一个来自子孙组件的错误时被调用 |
生命周期整体流程

具体分析
beforeCreate -> created
- 初始化vue实例,进行数据观测
created
- 完成数据观测,属性与方法的运算,watch、event事件回调的配置
- 可调用methods中的方法,访问和修改data数据触发响应式渲染dom,可通过computed和watch完成数据计算
- 此时vm.$el 并没有被创建
created -> beforeMount
- 判断是否存在el选项,若不存在则停止编译,直到调用vm.$mount(el)才会继续编译
- 优先级:render > template > outerHTML
- vm.el获取到的是挂载DOM的
beforeMount
- 在此阶段可获取到vm.el
- 此阶段vm.el虽已完成DOM初始化,但并未挂载在el选项上
beforeMount -> mounted
- 此阶段vm.el完成挂载,vm.$el生成的DOM替换了el选项所对应的DOM
mounted
- vm.el已完成DOM的挂载与渲染,此刻打印vm.$el,发现之前的挂载点及内容已被替换成新的DOM
beforeUpdate
- 更新的数据必须是被渲染在模板上的(el、template、render之一)
- 此时view层还未更新
- 若在beforeUpdate中再次修改数据,不会再次触发更新方法
updated
- 完成view层的更新
- 若在updated中再次修改数据,会再次触发更新方法(beforeUpdate、updated)
beforeDestroy
- 实例被销毁前调用,此时实例属性与方法仍可访问
destroyed
- 完全销毁一个实例。可清理它与其它实例的连接,解绑它的全部指令及事件监听器
- 并不能清除DOM,仅仅销毁实例
题外话:数据请求在created和mouted的区别
created是在组件实例一旦创建完成的时候立刻调用,这时候页面dom节点并未生成;mounted是在页面dom节点渲染完毕之后就立刻执行的。触发时机上created是比mounted要更早的,两者的相同点:都能拿到实例对象的属性和方法。 讨论这个问题本质就是触发的时机,放在mounted中的请求有可能导致页面闪动(因为此时页面dom结构已经生成),但如果在页面加载前完成请求,则不会出现此情况。建议对页面内容的改动放在created生命周期当中。
